舟猫.com タイトル画像

統計学を軸にボートレース予想と知識・データやツールをお届けする「舟猫.com」へようこそ!

【第4回】 パクチーでわかる、統計学の世界 [ボートレース×統計学]

【第4回】 パクチーでわかる、統計学の世界 [ボートレース×統計学]

皆さん、パクチーは食べられますか?

特にアジア料理には欠かせない食材です。一方で、好き嫌いがはっきり分かれる食べ物ではないでしょうか。

私は食べられるのですが、苦手な人は「カメムシの味がする」ということもあります。

そもそもカメムシを食べたことがあるのでしょうか?思わずそうツッコミたくなりますよね。

そんな話題も登場する「ボートレース×統計学」。今回も最後までお楽しみください。

統計学で違いを見極める理由とは

まず最初に、これまでの「ボートレース×統計学」を振り返ってみましょう。

私たちはこれから、仮説検定を使い的中率向上を目指します。

前回の最後では、仮説検定は偶然では説明できないことを見つけ出すことが鍵だとお話ししました。

簡単にいえば、「明らかに○○といえる」と仮説検定が判断する事柄を見つけることが目標です。

前回の例では、ボートレース徳山は全体と比べて明らかにインが強いと結論づけました。

このように、物事の大小を判断する方法は、母比率の検定を使えば確認できます。

こうした検証を重ねることが、的中率向上の近道であることは間違いありません。

データの迷い道、その原因を探る

ただ、片側だけを検証する方法には、検証できる場面が限られるなど、いくつかの制約があり、実際には使いづらいこともあります。

そこで、これからの「ボートレース×統計学」では、「違いがあるかどうか」を統計的に判断する方法を採用していきます。

ここで新しく登場する用語がありますが、そのうちのひとつを覚えていただければ十分です。

物事の片方だけに注目して検証する方法を「片側検定」、また「違いがあるかどうか」を調べる方法を「両側検定(りょうがわけんてい)」とよびます。

仮説検定では、どの手法を使うかを事前に決める必要があります。

今後、私たちは「母比率の検定(両側検定)」を使って進めていくことになります。

両側検定の仕組みとその意味

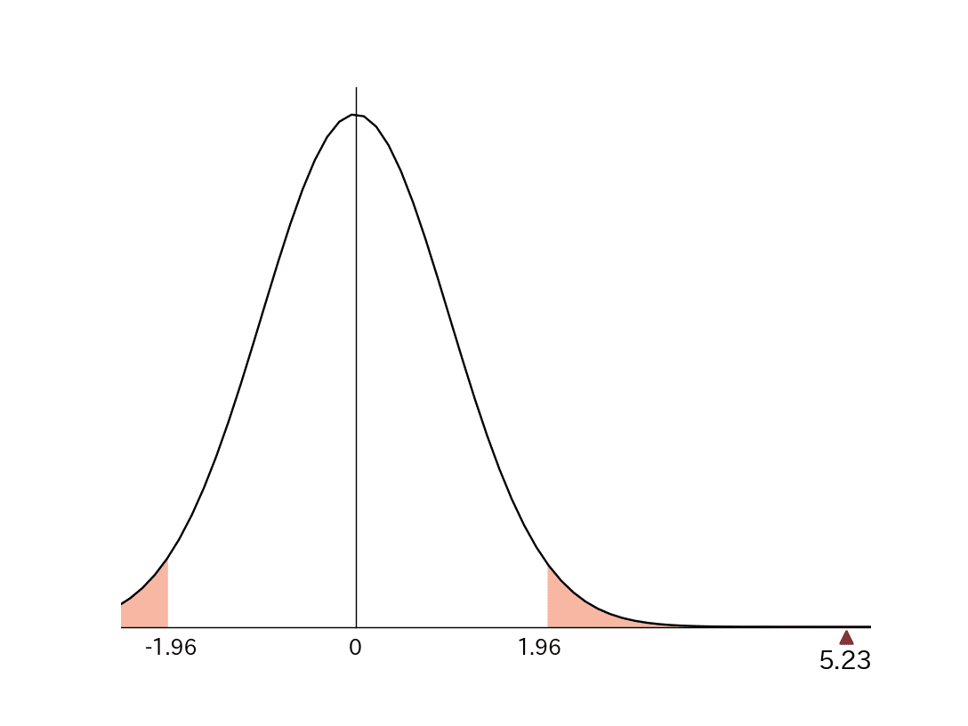
ここで両側検定について、もう少し詳しく見ていきましょう。このようなグラフをご用意しました。

このグラフは母比率の検定で、「違いがあるかどうか」を最終的に判断するために使用します。

ピンク色の部分が両側にあることに注目してください。また、中心に0を置き、-1.961.96の数字を示しています。

実は、母比率の検定をおこなう際に、まだ説明していない大切な数値があります。ただし、詳しい解説は用語説明の最後に回したいと考えています。

ここでは「調べたいものと基準となるものから計算された『検証するための値』」と仮にしておきましょう。

例えば、前回のボートレース徳山の場合、この値は5.23という数値になります。

この値をグラフの横軸に置き、中央の白色の部分に属していれば「違いあるとはいえない」、属していなければ「違いがあるといえる」と判断します。

統計学で明らかになる1コース勝率の背景

では、実際に徳山の5.23という値をグラフの横軸に置いてみましょう。

この値は中央の白の部分に属していません。これは統計学的に「違いがあるといえる」と判断されたことを意味します。

つまり、ボートレース徳山の1コースの勝率63.6%は、全体の1コース勝率55.7%に向かって収束しないと考えられるわけです。

次に、ボートレース浜名湖を見てみましょう。

浜名湖の検証するための値は-1.86で、この値を横軸に置くと、白の部分に属します。

この場合、統計学は「違いがあるとはいえない」と判断します。

つまり、ボートレース浜名湖の1コースの勝率53.0%は、全体の勝率55.7%に向かって収束しそうだという結論になるわけです。

こうして、母比率の検定の進め方が少しイメージできたのではないでしょうか。

なお、±1.96という値については、次回以降に詳しくお話しします。

仮説検定、その仕組みと楽しみ方

最後に、なぜ私が母比率の検定を含む「仮説検定」に、なぜ惹かれたのかを少しお話しましょう。

母比率の検定は、いわゆる通常とは反対のアプローチで進められます。

たとえば、「収束しなさそう」だったり、「違いがあるといえる」といった結論を目指すのです。

この進め方の理由、それがパクチーの話に関係しています。

例えば、パクチーが苦手な人が「パクチーって美味しいのだろうか?」と検証しようとするとします。

もし、「美味しい」を前提に検証するとしましょう。

その場合、苦手でも無理に口に入れて、舌の上で転がしながら、美味しい部分を探す必要があります。

その結果、「やっぱり美味しくない」と判断することもあるでしょう。それはもう苦痛ですよね。

では、最初から「美味しくない」を前提にして食べたらどうでしょうか。

本当に自分に合わなければ、その時点で「やっぱり合わない」と判断できます。

また、口に入れた瞬間はしぶしぶ受け入れても、時間をかけて味わっているうちに、「あれ?もしかしたら美味しいかもしれない」と感じる可能性もあります。

このような反対の立場から問題を見つめ直すことで、より確実に、かつ効率よく結論にたどり着くことができるのです。

この進め方こそが、仮説検定の特徴であり、その魅力だと私は感じているのです。

次回、統計がまたひとつ面白くなる

今回は「両側検定」を深掘りして紹介しました。

用語の解説はこれからも続きますが、次回は仮説検定の真髄ともいえる用語が登場します。楽しみにしていてください。

先ほどのパクチーの話も次回につながりますので、ぜひ注目していただければと思います。